学校主页
中文
上海市
国定路777号
网站地图
sitemap
首页
beplay官网全站下载
机构概况
管理职能
部门领导
2018beplay
新闻动态
招生信息
通知公告
招生简章
61beplay体育
18beplay
历史数据
2025硕士招生专题
培养工作
通知公告
教学管理
18beplay官网
管理规定
学位工作
通知公告
18beplay下载
学位授予名单
优秀论文评选
答辩公告
beplay投入金额
通知公告
管理规定
办事程序
毕业管理
学科导师
通知公告
学科专业
学科点建设
导师队伍
导师学院
管理规定
国际交流
通知公告
公派留学
短期交流
出国管理
政策文件
综合服务
通知公告
办事指南
常见问答
下载专区
信息公开
联系我们
站内搜索
办事指南
首页
/ 办事指南
综合服务
通知公告
办事指南
常见问答
下载专区
信息公开
联系我们
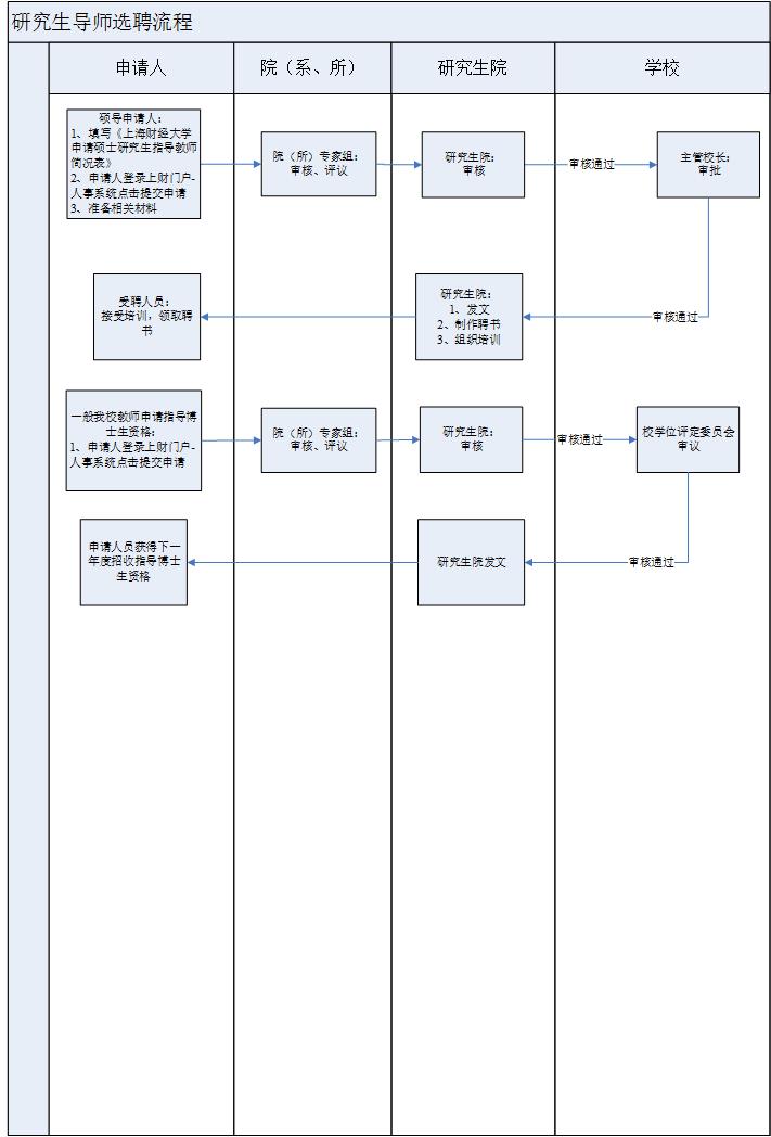
导师聘任
发布时间:2015-01-19
阅读量:9326
map